1 引言
低成本、高效率、小型化、离线式调节是开关电源发展的必然趋势。意法半导体公司生产的VIPer50是将功率MOSFET与PWM控制器集成在同一芯片的单片开关电源集成电路,它是目前最具代表性的五端单片开关电源器件。该芯片简化了50W以下开关电源电路的拓朴结构,使得开关电源的效率和可靠性大幅度提高,同时大大降低了电源电路的体积与制造成本。
2 VIPer50的结构特点
VIPer50在芯片上集成了开关管、驱动级、振荡器、PWM控制器、欠压锁存电路、宽带误差放大器、延迟电路、消隐电路、过载和超温保护电路等,实现了单片集成化,内部结构框图如图1所示。

图1 VIPer50内部结构框图
VIPer50的主要特点如下:
(1)集优化的高压纵向功率MOSFET、脉宽调制器(PWM)和各种保护电路于一体,使外围元件减少20~50个,提高了系统的可靠性并降低成本。
(2)工作电压范围为85~265VAC,适合于世界各地的工频电源,无需电压选择开关。
(3)转换效率高,待机电流小。具有独特的突发模式控制功能,当电源处于待机状态时自动进入突发模式,消耗功率低于1W,符合欧洲“蓝天使”的待机标准。
(4)既可工作于固定频率(约200kHz)方式,也可工作于用户调整方式或同步方式,最高工作频率可设置为300kHz。
(5)开机软启动,并具备完善的保护功能,例如欠压磁滞锁存、超温关机、过压限制保护等。
(6)不需要外围电流检测电路,利用MOSFET的导通电阻RDS(on)来检测和控制流它的电流,与分立MOSFET的作用不相同。
3 VIPer50的引脚功能
VIPer50采用了PENTAWATT HV、PENTAWATT HV(220)、PowerSO-TOTM三种的封装,各引脚功能描述如下:
漏极引脚(DRAIN),内部连接高压功率MOSFET的漏极引脚。在电源启动期间,通过高压电流源为内部控制电路提供偏置电流,在电源正常工作期间关闭高压电流源。
源极引脚(SOURCE),内部连接功率MOSFET的源极引脚。
电源供电引脚(VDD),该引脚有两种功能:(1)给内部控制电路提供电源电压,当VDD引脚电压低于8V时,功率MOSFET关断,启动电流源被激活, VDD引脚偏置电流约2mA,COMP对地短路。当VDD电压升高到11V阈值电压时,启动电流源自动关闭,器件开始转换,变压器向负载供电。(2)内部连接误差放大器,允许初级调节设置和次级调节设置。
控制引脚(COMP),该引脚有两种功能:(1)它是误差放大器的输出端,外部连接RC网络用于回路补偿。(2)当电子设备进入待机状态时,COMP引脚将电压低于0.5V,器件能自动转换到突发模式(低频工作模式),从而降低了开关电源的损耗。
频率调整引脚(OSC),该引脚通过偏置电阻Rt连接到VDD,Rt、Ct网络决定了内部振荡频率。改变Rt、Ct的参数,可使振荡频率在30kHz~1000kHz范围内调节。Rt、Ct的取值与与振荡频率FSW之间的关系满足:
当Rt>1.2kΩ,Ct≥15nF时,FSW≤40kHz。
用光电耦合器取代Rt、Ct网络,在其发光二极管端引入外部时钟脉冲,电路工作在外同步模式,如图2所示。

图2 VIPer50工作在外同步模式
4 典型应用电路
4.1 通用型开关电源
由VIPer50构成的通用型开关电源电路如图3所示,该电路采用了典型的单端反激式拓朴结构,交流输入电压范围为85~265V,输出功率为30W(+5V、6A),效率达85%,负载调整率S1在4%~6% 。接通电源后,220V交流电首先经EMI滤波、桥式整流、C2滤波,得到约300V直流高压,再经开关变压器T1初级绕组N1,给VIPer50提供开机电压。反馈绕组N2上的感应电压通过R3、VD3、C4整流滤流后,得到反馈电压,分成两路:一路加至VDD引脚,为芯片提供电源电压;另一路则通过振荡电阻R4送至频率调整端,为振荡电容C5提供充电电压。从T1次级绕组N3输出的PWM功率信号,经过VD2整流及C9、L2、C10滤波后,产生+5V的稳压输出。
为防止刚开机时输入滤波电容C2上的充电电流过大,在交流输入端串联了一只负温度系数的热敏电阻R1。电容C1与扼流圈L2构成简单的EMI滤波器,用于抑制交流电网中的高频噪声。VD1、R2、C3组成钳位保护电路,可将开关变压器T1初级绕组上的高压感应电动势衰减到安全范围内,避免损坏芯片。VD1为阻塞二极管,实选BYD37J型600V/1.5A快恢复二极管;C3优选耐压高、漏电小的陶瓷电容(2200pF/1kV);BR1选择由4只IN4007(1A/1kV)硅整流管构成的桥式整流器。VD3采用高频开关二极管1N4148;VD2须选用10A/30V以上的肖特基二极管,例如B82-004型(15A/40V)。C6、C7和R5组成了回路补偿电路,它们能改善内部误差放大器的频率响应。为抑制共模干扰,在开关变压器N2、N3绕组的同名端之间,还并联了一只高压陶瓷电容(1000pF/3kV)。

图3 由VIPer50构成的通用型开关电源电路
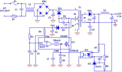
4.2 30W精密开关电源
图3所示的开关电源不足之处在于负载调整率较高(S1在4%~6%),难以满足精密稳压的要求。由VIPer50构成的30W精密开关电源电路如图4所示。该电源的负载调整率S1<1%,与图3比较主要有以下区别:
(1)电路中增加了由TL431可调式并联稳压器和光电耦合器组成的光耦反馈式电路,通过TL431内部2.5V基准电压和采样电压比较,改变光耦的工作电压的大小,再由光耦调节VIPer50的占空比,即可实现精密稳压的目的。光耦工作在线性状态,CTR(电流放大率)太大,容易造成VIPer50过压保护;若CTR太小,占空比D将不能随反馈电流的增大而减小,从而导致过流。因此,应选取CTR范围接近100%的光耦,例如SFH610A-2型光耦。
(2)在VDD引脚中增加了由C6、R4组成的输入浪涌电流保护电路。在接通电源时,开关电源并不立即启动,而是通过R4对C6进行充电,等VDD引脚上电压达到8V时,开关电源才逐渐开始工作,确保芯片在开机瞬间各部分处于低电压、小电流的工作状态,防止内部功率MOSFET被浪涌电流和开关变压器的高压感应电动势损坏。

图4 由VIPer50构成的30W精密开关电源电路
4.3 由微处理器控制的VIPer50开关电源
由微处理器控制的VIPer50开关电源如图5所示。该电源电路的特点是在VIPer50的VDD、COMP引脚之间增加由三极管VT1、VT2和稳压管VD4等组成的待机控制电路,其中VD4跨接在COMP引脚与VT1的集电极之间。开关电源正常工作时,VDD经R5、R7、VD4加到COMP引脚,因VDD小于VD4的反向击穿电压,故COMP引脚电压不受VDD电压的影响,只受光耦IC3的控制。当微处理器发出关机信号时,在VT1的基极输入高电平,VT1、VT2和VD4都导通,COMP引脚立即被钳位到低电平,VIPer50进入低功耗待机模式,封锁输出。这种电源电路特别适合在液晶显示器、打印机、DVD等有待机控制要求的设备中应用。

图5 由微处理器控制的VIPer50开关电源
5 结语
以VIPer50为核心的开关电源,具有外围电路简单、使用灵活、成本低廉、可靠性高等优点,因此在液晶显示器电源、打印机电源、VCR和DVD播放机电源等领域中具有广泛的应用前景。




