电路功能及优点
该电路是一个电子秤系统,它使用AD7190,超低噪声,与内部PGA的24位Σ-Δ型ADC。在AD7190简化了电子秤的设计,因为该系统的大部分组成部分,包括在芯片上。
在AD7190保持了完整的输出数据率范围从4.7赫兹的良好表现,至4.8千赫,这使得它能够被用来在权衡,在更高的速度随着经营规模的低速称重系统,如图

电路描述
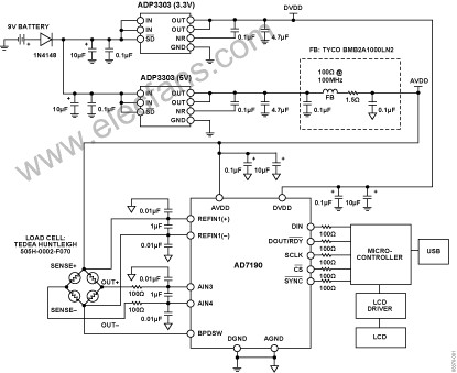
由于AD7190提供了一个集成解决方案,电子磅秤,它可直接向负载细胞。唯一所需的外部元件的模拟输入和EMC的目的,参考引脚电容一些过滤器。从称重传感器的低电平信号被放大了AD7190的内部,操作与128增益。从AD7190的转换,然后发送到其中的数字信息转换为重量和LCD上显示的微控制器。
图2显示了实际的测试设置。因为这使系统性能优化。负载有两个意义引脚,除了激发,地和两个输出连接。其传感引脚连接到偏高和偏低的惠斯登电桥。两端的电压桥由此,可以准确测量无论压降由于布线电阻。此外,AD7190拥有差分模拟输入,并接受差分基准。负载感应线连接到AD7190的基准输入创建一个比例配置,,在电源电压低激发频率的变化。此外,它消除了对精密基准的必要性。有了一个4线负载,检测引脚不存在,和ADC的参考引脚连接到激励电压和地面。有了这项安排,该系统是不完全成比例,因为将有一个激励之间的电压,由于导线电阻感+电压下降。也将有一个电压降由于电线偏低阻力。

在AD7190具有独立的模拟和数字电源引脚。在模拟部分供电,必须从5 V的数字电源是模拟电源,可独立之间的任何电压2.7 V和5.25 V的微控制器采用3.3 V电源供应。因此,供电的DVDD也从3.3五,这简化了ADC和微控制器之间的接口,因为无需外部电平转换是必需的。
在AD7190具有独立的模拟和数字电源引脚。在模拟部分供电,必须从5 V的数字电源是模拟电源,可独立之间的任何电压2.7 V和5.25 V的微控制troller采用3.3 V电源供应。因此,供电的DVDD也从3.3五,这简化了ADC和微控制器之间的接口,因为无需外部电平转换是必需的。
图3显示了AD7190的均方根噪声为不同的输出数据速率时的增益等于128。这个情节表明,作为输出数据速率增加RMS噪声增加。不过,该器件都保持在完整的输出数据速率范围内有良好的噪声性能。

如果用2公斤称重传感器的灵敏度为2 mV / V是用,从称重传感器全面的信号是10毫伏当激励电压为5伏特有称重传感器有一个相互抵消,去皮,与它关联。这去皮可以有一个幅度是50%的称重传感器满量程输出信号。该传感器还具有增益误差可达到± 20%满量程。有些客户使用一个DAC,以消除或空皮重。当AD7190采用5 V基准,其模拟输入范围为± 40等于当增益设置为128和两极的部分是操作配置毫伏。宽阔的AD7190的模拟输入范围相对于称重传感器满量程信号(10毫伏)是有益的,因为它保证了偏移和增益的称重传感器误差不超载ADC的前端。
在AD7190具有8.5纳伏均方根噪声当输出数据速率为4.7赫兹。在无噪声计数值等于
其中6.6因素转化为一个峰值到峰值电压的电压。
,因此,等于
该决议是无噪音等于
在实践中,称重传感器本身将介绍一些噪音。此外,还有一些时间和温度漂移由于随着AD7190的漂移传感器。要确定整个系统的准确性,电子秤可以连接到PC通过USB连接器。利用LabVIEW软件,该电子秤系统的性能进行评估。图4显示输出性能的测量时,一公斤重的称重传感器和500转换放置聚集。该系统的噪声计算软件为12和88纳伏均方根纳伏峰峰值。这相当于113 600无噪音的罪名,或16.8无噪声码位的分辨率。


图5显示了在重量方面的表现。在输出峰值到峰值的变化是在500码0.02克。因此,电子秤系统达到了0.02克的准确性。
情节显示实际(原)转换读回时,从称重传感器连接AD7190。在实践中,一个数字后过滤器用于在称重系统。额外的平均是在后进行筛选,将进一步提高在数据传输速率的降低为代价,无噪声计数的数量。
在AD7190是一个高端高精度ADC的秤。其他合适的ADC和AD7191是AD7192。在AD7192的引脚对引脚与AD7190兼容。但是,它的均方根噪声略高。在AD7192具有的均方根噪声为11纳伏输出数据速率为4.7赫兹,而AD7190具有8.5均方根噪声输出数据速率在纳伏。 AD7191是引脚的可编程器件。它有四个输出的数据传输速率和4个增益设置。由于其引脚可编程性和简化的功能集,它是一个易于使用的设备。其均方根噪声为AD7192的均方根噪声一样。
对于中端电子磅秤时,AD7799的是一个合适的设备。在一个输出数据率4.17赫兹时,AD7799的有27个纳伏RMS噪声。
最后,低端电子磅秤时,AD7798,AD7781和AD7780是合适的设备。该AD7798具有相同的功能作为AD7799的设置。在4.17赫兹,其均方根噪声为40 NV的交易。 AD7780和AD7781的有一个差分模拟输入和引脚可编程,允许输出数据为10赫兹和1760赫兹和1或128的增益率。在纳伏均方根噪声为44时,输出数据速率为10赫兹。




